O Que é um Fluxograma de Processo e Como Criá-lo?
Este guia completo oferece tudo o que você precisa saber sobre fluxograma, incluindo definições, histórico, casos de uso, símbolos, dicas para você começar.
O que é um fluxograma?
Um fluxograma é um diagrama que representa um processo, sistema ou algoritmo de computador. Eles são amplamente utilizados em vários campos para documentar, estudar, planejar, melhorar e comunicar processos muitas vezes complexos em diagramas claros e fáceis de entender. Os fluxogramas usam retângulos, ovais, losangos e potencialmente inúmeras outras formas para definir o tipo de etapa, juntamente com setas de conexão para definir o fluxo e a sequência. Eles podem variar de gráficos simples desenhados à mão até diagramas abrangentes desenhados por computador, representando várias etapas e rotas. Se considerarmos todas as diversas formas de fluxogramas, eles são um dos diagramas mais comuns do planeta, usados por pessoas técnicas e não técnicas em diversas áreas. Às vezes, os fluxogramas são chamados por nomes mais especializados, como Fluxograma do processo, Mapa de Processos, Fluxograma Funcional, Mapeamento de Processos de Negócios, Modelagem e Notação de Processos de Negócios (BPMN) ou Diagrama de Fluxo de Processos (PFD). Eles estão relacionados a outros diagramas populares, como Diagramas de Fluxo de Dados (DFDs) e Diagramas de Atividades da Linguagem de Modelagem Unificada (UML).
História
Os fluxogramas para documentar processos de negócios começaram a ser usados nas décadas de 1920 e 1930. Em 1921, os engenheiros industriais Frank e Lillian Gilbreth apresentaram o “Flow Process Chart” à Sociedade Americana de Engenheiros Mecânicos (ASME). No início da década de 1930, o engenheiro industrial Allan H. Morgensen usou as ferramentas de Gilbreth para apresentar conferências sobre como tornar o trabalho mais eficiente para empresários de sua empresa. Na década de 1940, dois estudantes de Morgensen, Art Spinanger e Ben S. Graham, difundiram os métodos de forma mais ampla. Spinanger introduziu os métodos de simplificação de trabalho para a Procter and Gamble. Graham, diretor da Standard Register Industrial, adaptou fluxogramas de processo ao processamento de informações. Em 1947, a ASME adotou um sistema de símbolos para fluxogramas de processos, derivado do trabalho original dos Gilbreths.

Frank e Lillian Gilbreth
Também no final dos anos 40, Herman Goldstine e John Van Neumann usaram fluxogramas para desenvolver programas de computador, e a diagramação logo se tornou cada vez mais popular para programas de computador e algoritmos de todos os tipos. Os fluxogramas ainda são usados para programação hoje, embora o pseudocódigo, uma combinação de palavras e linguagem de codificação destinada à leitura humana, seja frequentemente usado para representar níveis mais profundos de detalhe e aproximar-se de um produto final.
No Japão, Kaoru Ishikawa (1915-1989), figura-chave nas iniciativas de qualidade na manufatura, nomeou os fluxogramas como uma das principais ferramentas de controle de qualidade, juntamente com ferramentas complementares como o Histograma, Folha de Verificação e Diagrama de Causa e Efeito. , agora frequentemente chamado de Diagrama de Ishikawa.
![]() John von Neumann |
![]() Kaoru Ishikawa |
![]() Ben Spininger |
A representação gráfica do fluxograma é composta por símbolos que são:


TABELA INLUSTRATIVA DE SIMBOLOS UTILIZADAS NO FLUXOGRAMA
Como os fluxogramas são usados em vários outros campos
Além da programação de computadores, os fluxogramas têm muitos usos em diversos campos.
Em qualquer campo:
- Documente e analise um processo.
- Padronize um processo para eficiência e qualidade.
- Comunicar um processo para treinamento ou compreensão por outras partes da organização.
- Identifique gargalos, redundâncias e etapas desnecessárias em um processo e melhore-o.
Educação:
- Planeje cursos e requisitos acadêmicos.
- Crie um plano de aula ou apresentação oral.
- Organize um grupo ou projeto individual.
- Mostre um processo legal ou civil, como registro eleitoral.
- Planeje e estruture a escrita criativa, como letras ou poesia.
- Demonstrar o desenvolvimento de personagens para literatura e cinema.
- Representa o fluxo de algoritmos ou quebra-cabeças lógicos.
- Compreenda um processo científico, como o ciclo de Krebs.
- Trace um processo anatômico, como a digestão.
- Mapear sintomas e tratamento para doenças/distúrbios.
- Comunique hipóteses e teorias, como a hierarquia de necessidades de Maslow.
Vendas e Marketing:
- Trace o fluxo de uma pesquisa.
- Trace um processo de vendas.
- Planeje estratégias de pesquisa.
- Mostrar fluxos de registro.
- Divulgue políticas de comunicação, como um plano emergencial de relações públicas.

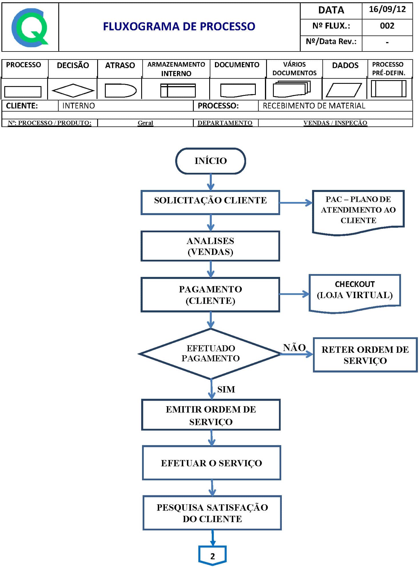
FLUXOGRAMA DE PROCESSO DE VENDAS

FLUXOGRAMA DE PROCESSO DE VENDAS – PARTE 2
Negócios:
- Compreenda os processos de pedidos e compras.
- Representa as tarefas ou a rotina diária de um funcionário.
- Entenda os caminhos que os usuários percorrem em um site ou loja.
- Desenvolva um plano de negócios ou plano de realização de produto.
- Documente um processo de preparação para uma auditoria, inclusive para conformidade regulatória, como sob a Lei Sarbanes-Oxley.
- Documente um processo em preparação para uma venda ou consolidação.
Fabricação:
- Denote a composição física ou química de um produto.
- Ilustre o processo de fabricação do início ao fim.
- Descubra e resolva ineficiências em um processo de fabricação ou aquisição.
- Representa fluxos de processo ou fluxos de sistema.
- Projetar e atualizar processos químicos e vegetais.
- Avalie o ciclo de vida de uma estrutura.
- Trace um fluxo de engenharia reversa.
- Demonstrar a fase de design e protótipo de uma nova estrutura ou produto.
Tipos de fluxogramas
Diferentes autores descrevem vários tipos de fluxogramas em termos diferentes. Essas pessoas incluem especialistas publicados como Alan B. Sterneckert, Andrew Veronis, Marilyn Bohl e Mark A. Fryman.
Sterneckert, em seu livro Critical Incident Management de 2003 , listou quatro tipos populares de fluxogramas, enquadrados em torno do conceito de controles de fluxo e não do fluxo em si:
- Fluxogramas de documentos: “têm a finalidade de mostrar os controles existentes sobre o fluxo de documentos através dos componentes de um sistema. … O gráfico é lido da esquerda para a direita e documenta o fluxo de documentos pelas diversas unidades de negócios.”
- Fluxogramas de dados: mostram “os controles que governam os fluxos de dados em um sistema. … Os fluxogramas de dados são usados principalmente para mostrar os canais pelos quais os dados são transmitidos através do sistema, e não como os controles fluem.
- Fluxogramas do sistema: “mostra o fluxo de dados para e através dos principais componentes de um sistema, como entrada de dados, programas, mídia de armazenamento, processadores e redes de comunicação”.
- Fluxogramas de programa: mostram “os controles colocados internamente em um programa dentro de um sistema”.
- Fluxograma do Sistema: Identifica os dispositivos a serem utilizados.
- Fluxograma Geral: Visão Geral.
- Fluxograma detalhado: Maior detalhe.
- Fluxograma de decisão.
- Fluxograma Lógico.
- Fluxograma do produto.
- Fluxograma do processo.
Tipos adicionais de fluxograma definidos por terceiros incluem:
- Diagrama de Swimlane, também conhecido como Fluxograma de Swimlane: para delinear quem faz o quê nos processos entre equipes.
- Fluxograma de fluxo de trabalho: Para documentar fluxos de trabalho, muitas vezes envolvendo tarefas, documentos e informações em escritórios.
- Fluxograma da cadeia de processos orientada a eventos (EPC): para documentar ou planejar um processo de negócios.
- Fluxograma de Linguagem de Especificação e Descrição (SDL): Para debater algoritmos de computador usando três componentes básicos: definição de sistema, bloco e processo.
Esses diagramas relacionados às vezes também são considerados tipos de fluxogramas:
- Diagrama de Fluxo de Dados (DFD): Para mapear o fluxo de informações para qualquer sistema ou processo.
- Diagrama de Fluxo de Processo (PFD), também conhecido como Fluxograma de Processo: Para ilustrar as relações entre os principais componentes em uma planta industrial.
- Modelo e notação de processos de negócios (BPMN 2.0): Para modelar as etapas de um processo de negócios planejado.
Como planejar e desenhar um fluxograma básico
- Defina seu propósito e escopo. O que você espera alcançar? Você está estudando as coisas certas com pontos iniciais e finais apropriados para atingir esse propósito? Seja detalhado o suficiente em sua pesquisa, mas simples o suficiente em seus gráficos para se comunicar com o público-alvo.
- Identifique as tarefas em ordem cronológica. Isso pode envolver conversar com os participantes, observar um processo e/ou revisar qualquer documentação existente. Você pode escrever as etapas em forma de nota ou começar um gráfico aproximado.
- Organize-os por tipo e formato correspondente, como processo, decisão, dados, entradas ou saídas.
- Desenhe seu gráfico, esboçando à mão ou usando um programa como o Lucidchart.
- Confirme seu fluxograma, percorrendo as etapas com as pessoas que participam do processo. Observe o processo para ter certeza de que não perdeu nada importante para o seu propósito.
Desperte o Seu Potencial na Qualidade: Explore a Excelência com a Cirius Quality
Se você está entrando no mundo da Qualidade e busca uma maneira de acelerar sua jornada para a excelência, não procure mais. A Cirius Quality oferece uma gama de cursos online projetados sob medida para iniciantes como você. Nossos treinamentos são a chave para desbloquear o seu potencial e se destacar no campo da Qualidade.
Imagine adquirir habilidades valiosas, desde a gestão de processos até a certificação em padrões reconhecidos internacionalmente. Com os cursos da Cirius Quality, você terá acesso a uma plataforma de aprendizado flexível e interativa, que se adapta ao seu ritmo e horário. Não importa onde você esteja, o conhecimento está ao alcance de suas mãos.
Ao se inscrever em nossos treinamentos, você estará investindo no seu futuro profissional e expandindo suas perspectivas de carreira. A qualidade é uma área em constante evolução, e é a oportunidade perfeita para você se destacar no mercado.
Não perca a chance de dominar as melhores práticas de Qualidade com a Cirius Quality. Junte-se a nós agora e dê o primeiro passo em direção a uma carreira de sucesso na Qualidade. Seu potencial é ilimitado, e nós estamos aqui para ajudá-lo a alcançá-lo.








0 comments
Write a comment